Projet GsbVeto : Gestion des relations avec les vétérinaires

Contexte


Afin d’améliorer la promotion de ses produits vétérinaires, le laboratoire GSB a mis en place un système de gestion des relations avec les vétérinaires. Il s’agit de :



Effectuer un suivi régulier des vétérinaires afin de connaitre leurs problèmes, répondre à leurs questions éventuelles, …
Les visiteurs médicaux sont chargés de contacter régulièrement les vétérinaires clients pour répondre au mieux à leurs
besoins et anticiper la promotion des nouveaux produits



Fixer des objectifs commerciaux sur les produits GSB vendus par les vétérinaires clients, afin de mieux cerner le marché,
voire anticiper les changements de comportements des consommateurs.



Environnement technologique :


> Architecture MVC

> Framework Symfony / ORM Doctrine

> Langages : HTML, CSS, PHP, Javascript

> Base de données MySQL

> Conteneur Docker (PHP, MySQL, PhpMyAdmin)

> Github


Compétences


Gérer le patrimoine informatique ▸ Recenser et identifier les ressources numériques
▸ Exploiter des référentiels, normes et standards adoptés par le prestataire informatique
▸ Mettre en place et vérifier les niveaux d’habilitation associés à un service
▸ Vérifier le respect des règles d’utilisation des ressources numériques

Travailler en mode projet ▸ Analyser les objectifs et les modalités d’organisation d’un projet
▸ Planifier les activités
▸ Évaluer les indicateurs de suivi d’un projet et analyser les écarts

Organiser son développement professionnel ▸ Mettre en place son environnement d’apprentissage personnel

Annexes

Diagramme de classe


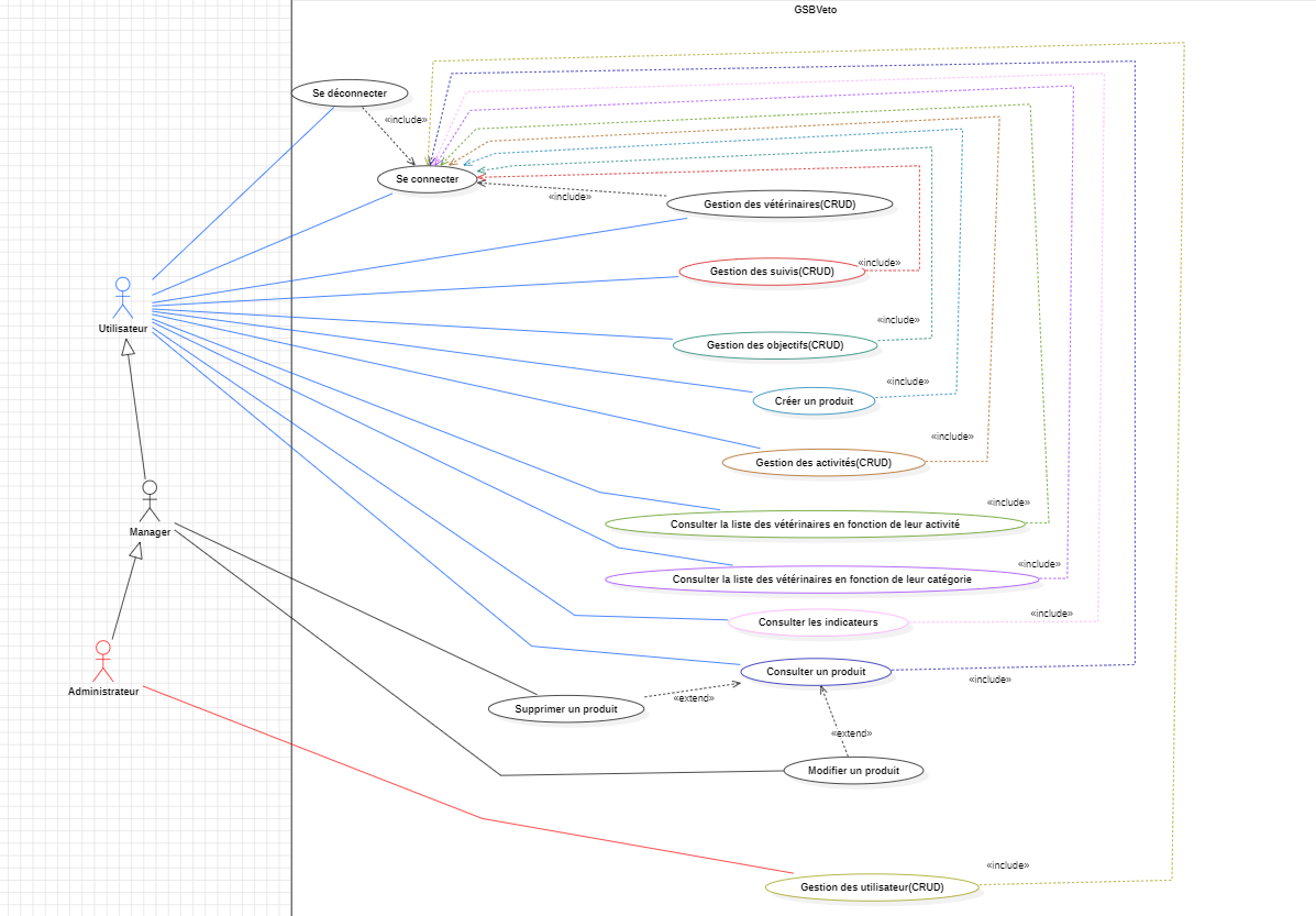
Diagramme d'utilisation


Liste des objectifs




La date de la dernière mise à jour




Les vétérinaires par catégorie




Liste de utilisateurs




Modification des utilisateurs


L'architecture




Fichiers